Love wave
Model
We assume the following subsurface resistivity distribution with 4 layers:
| Layer # | thickness (m) | ||
|---|---|---|---|
| 1 | 8000 | 4 | 2 |
| 2 | 4000 | 3.5 | 2 |
| 3 | 8000 | 4.2 | 2 |
| 4 | 7.65 | 2 |
The LWModel is defined as :
vs = [3.2, 4.39731, 4.40192, 4.40653, 4.41113, 4.41574]
ρ = [2.6, 3.38014, 3.37797, 3.37579, 3.37362, 3.37145]
h = [20.0, 20.0, 20.0, 20.0, 20.0] .* 1e3
m = LWModel(vs, h, ρ)1D Love Wave Model
┌───────┬────────┬──────────┬───────────┬──────────┐
│ Layer │ vₛ │ h │ z │ ρ │
│ │ [km/s] │ [m] │ [m] │ [kg⋅m⁻³] │
├───────┼────────┼──────────┼───────────┼──────────┤
│ 1 │ 3.20 │ 20000.00 │ 20000.00 │ 2.6 │
│ 2 │ 4.40 │ 20000.00 │ 40000.00 │ 3.38 │
│ 3 │ 4.40 │ 20000.00 │ 60000.00 │ 3.378 │
│ 4 │ 4.41 │ 20000.00 │ 80000.00 │ 3.376 │
│ 5 │ 4.41 │ 20000.00 │ 100000.00 │ 3.374 │
│ 6 │ 4.42 │ ∞ │ ∞ │ 3.371 │
└───────┴────────┴──────────┴───────────┴──────────┘Code for this figure
fig = Figure()
ax = Axis(fig[1, 1]; xlabel="Vs (km/s)", ylabel="depth (m)", backgroundcolor=(
:magenta, 0.05))
plot_model!(ax, m)
Warn
Always use Float64 or Float32 types while defining the vectors for velocities, densities and thickness. Using Int will throw an InexactError, e.g. : InexactError: Int64(4193.453970907305)
Response
To obtain the response, that is the dispersion curve c. We first need to define the frequencies :
freq = exp10.(-2:0.1:1)
T = inv.(freq)31-element Vector{Float64}:
100.0
79.43282347242813
63.09573444801933
50.11872336272722
39.810717055349734
31.622776601683796
25.118864315095795
19.9526231496888
15.848931924611133
12.589254117941675
⋮
0.6309573444801932
0.5011872336272724
0.39810717055349726
0.31622776601683794
0.251188643150958
0.199526231496888
0.15848931924611132
0.1258925411794167
0.1and then call the forward dispatch and get SurfaceWaveResponse:
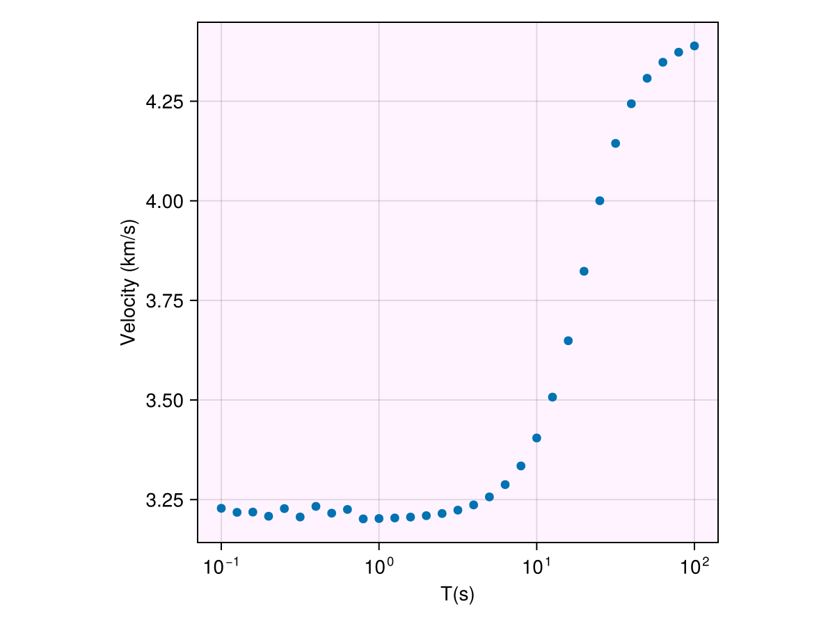
resp = forward(m, T)Code for this figure
fig = Figure() #size = (800, 600))
ax = Axis(fig[1, 1]; backgroundcolor=(:magenta, 0.05), aspect=AxisAspect(1))
plot_response!([ax], T, resp; plt_type=:scatter)
Note
By default, the forward response calculates the phase velocity at fundamental mode. This information is passed through params.
default_params(RWModel)(mode = 0, dc = 0.01, dt = 0.001, type = Val{:phase}())Various symbols are defined as :
mode: fundamental mode corresponds to 0, higher modes correspond to 1,2,...dc: step size used to obtain solution of the propagater matrixdt: step size used to obtain the derivative for group velocity, unused for phase velocityVal(:phase): to calculate phase velocity, passVal(:group)to calculate group velocity
In-place operations
Mutating forward calls are also supported. This leads to no extra allocations while calculating the forward responses. This also speeds up the performance, though the calculations in the well-optimized forward calls are way more expensive than allocations to get a significant boost here. We now call the in-place variant forward! and provide a SurfaceWaveResponse variable to be overwritten :
forward!(resp, m, T)We can compare the allocations made in the two calls:
@allocated forward!(resp, m, T)304@allocated forward(m, T)624Benchmarks
While the exact runtimes will vary across processors, the runtimes increase linearly with number of layers.
Benchmark code
n_layers = Int.(exp2.(2:1:6))
freq = exp10.(-1:0.2:2)
T = 2π .* freq
btime_iip = Float64.(zero(n_layers))
btime_oop = Float64.(zero(n_layers))
for i in eachindex(n_layers)
vs = 3 .+ 0.005 .* randn(n_layers[i])
ρ = 2 .* ones(n_layers[i])
h = 100 .* rand(n_layers[i]-1)
m = LWModel(vs, h, ρ)
resp = forward(m, T)
time_oop = @timed begin
for i in 1:1000
forward(m, T)
end
end
btime_oop[i] = time_oop.time/1e3
forward!(resp, m, T)
time_iip = @timed begin
for i in 1:1000
forward!(resp, m, T)
end
end
btime_iip[i] = time_iip.time/1e3
end
fig = Figure()
ax = Axis(fig[1, 1]; xscale=log2, backgroundcolor=(:magenta, 0.05),
xlabel="no. of layers", ylabel="time (ms)")
lines!(n_layers, btime_oop .* 1e3; label="out-of place forward calls", color=:tomato)
lines!(n_layers, btime_iip .* 1e3; label="in place forward calls",
linestyle=:dash, color=:steelblue3)
Legend(fig[1, 2], ax)┌ Warning: Assignment to `vs` in soft scope is ambiguous because a global variable by the same name exists: `vs` will be treated as a new local. Disambiguate by using `local vs` to suppress this warning or `global vs` to assign to the existing global variable.
└ @ love.md:138
┌ Warning: Assignment to `ρ` in soft scope is ambiguous because a global variable by the same name exists: `ρ` will be treated as a new local. Disambiguate by using `local ρ` to suppress this warning or `global ρ` to assign to the existing global variable.
└ @ love.md:139
┌ Warning: Assignment to `h` in soft scope is ambiguous because a global variable by the same name exists: `h` will be treated as a new local. Disambiguate by using `local h` to suppress this warning or `global h` to assign to the existing global variable.
└ @ love.md:140
┌ Warning: Assignment to `m` in soft scope is ambiguous because a global variable by the same name exists: `m` will be treated as a new local. Disambiguate by using `local m` to suppress this warning or `global m` to assign to the existing global variable.
└ @ love.md:141
┌ Warning: Assignment to `resp` in soft scope is ambiguous because a global variable by the same name exists: `resp` will be treated as a new local. Disambiguate by using `local resp` to suppress this warning or `global resp` to assign to the existing global variable.
└ @ love.md:142
Reproducibility
The above benchmarks were obtained on AMD EPYC 9V74 80-Core Processor