Variable discretization
There are a few cases when we can simplify the subsurface structure by expressing it using only a few layers. In those cases, it may be desirable to vary the cell size (layer thickness) along with the model parameters. This allows us to move the layer interfaces up and down while parameterizing the model space in a different way wherein there is more flexibility.
Let's denote the model parameters, eg., conductivity, by m, and the layer thickness by h. Therefore, in a N-layer case, we will have
such that
In the example that follows, we demonstrate MCMC inversion for a 6-layered earth, including the half-space being imaged using Rayleigh waves. THe prior distribution assumes all layers have uncorrelated shear wave velocities bounded between
In the following example, we demonstrate MCMC inversion for a 3-layered earth, including the half-space being imaged using DC resistivity method. The prior distribution assumes all layers have uncorrelated resistivities bounded between
!!! tip Important
The most important thing to be noted here is the specification of the prior distribution, done via:
```julia
modelD = RWModelDistribution(
Product(
[Uniform(-1.0, 5.0) for i in eachindex(z)]
),
Product(
[Uniform(h_lb[i], h_ub[i]) for i in eachindex(h)]
)
...
);
```
in the example.Copy-Pasteable code
Let's create a synthetic dataset first, with 1% error floors:
vs = [4.1, 4.4, 4.8]
vp = [7.0, 7.5, 7.8]
ρ = [3.0, 3.2, 3.3]
h = [20.0, 20.0] .* 1e3
m_test = RWModel(vs, h, ρ, vp)
T = exp10.(0:0.1:3)
r_obs = forward(m_test, T);
err_c = 0.01 * r_obs.c;
err_resp = SurfaceWaveResponse(err_c)Now, let's define the a priori distribution with the variable grid points. Note that we only invert for one physical property, i.e., shear wave velocity.
z = collect(0e3:20e3:40e3)
h = diff(z)
h_ub = h .+ 2.5e3
h_lb = h .- 2.5e3
# variable discretization
modelD = RWModelDistribution(Product([Uniform(4.0, 5.0) for i in eachindex(z)]),
Product([Uniform(h_lb[i], h_ub[i]) for i in eachindex(h)]),
fill(3.3, length(z)), fill(7.5, length(z)))then define the likelihood
respD = SurfaceWaveResponseDistribution(normal_dist)Put everything together for MCMC
n_samples = 10_000
mcache = mcmc_cache(modelD, respD, n_samples, MH())
rw_chain = stochastic_inverse(r_obs, err_resp, T, mcache; progress=true)Chains MCMC chain (10000×6×1 Array{Float64, 3}):
Iterations = 1:1:10000
Number of chains = 1
Samples per chain = 10000
Wall duration = 14.36 seconds
Compute duration = 14.36 seconds
parameters = m0[:m][1], m0[:m][2], m0[:m][3], m0[:h][1], m0[:h][2]
internals = lp
Summary Statistics
parameters mean std mcse ess_bulk ess_tail rh ⋯
Symbol Float64 Float64 Float64 Float64 Float64 Float ⋯
m0[:m][1] 4.0610 0.0190 0.0030 28.9312 23.5346 1.55 ⋯
m0[:m][2] 4.3728 0.0662 0.0124 26.9976 31.3183 1.55 ⋯
m0[:m][3] 4.8268 0.0168 0.0030 26.1971 23.5667 1.56 ⋯
m0[:h][1] 18541.4689 1501.3736 327.8595 21.3999 20.6228 1.54 ⋯
m0[:h][2] 21403.0049 1227.5204 250.2960 30.0255 29.3946 1.54 ⋯
2 columns omitted
Quantiles
parameters 2.5% 25.0% 50.0% 75.0% 97.5%
Symbol Float64 Float64 Float64 Float64 Float64
m0[:m][1] 4.0368 4.0596 4.0596 4.0596 4.0914
m0[:m][2] 4.2868 4.3468 4.3468 4.3871 4.4791
m0[:m][3] 4.7871 4.8307 4.8307 4.8307 4.8465
m0[:h][1] 17692.8288 17692.8288 17692.8288 18803.3413 21888.7111
m0[:h][2] 18610.3307 22000.5655 22000.5655 22000.5655 22034.9821The obtained rw_chain contains the a posteriori distributions that can be saved using JLD2.jl.
using JLD2
JLD2.@save "file_path.jld2" rw_chainCode for this figure
fig = Figure()
ax = Axis(fig[1, 1])
hm = get_kde_image!(ax, rw_chain, modelD; kde_transformation_fn=log10,
grid=(m=collect(4.0:0.01:5.0), z=collect(1:1e3:60e3)),
trans_utils=(m=no_tf, h=no_tf),
colormap=:binary, colorrange=(-4, 0.0))
Colorbar(fig[1, 2], hm; label="log pdf")
mean_kws = (; color=:seagreen3, linewidth=2)
std_kws = (; color=:red, linewidth=1.5)
# get_mean_std_image!(ax, rw_chain, modelD; confidence_interval=0.9, trans_utils=(m=no_tf, h=no_tf), mean_kwargs=mean_kws,
# std_plus_kwargs=std_kws, std_minus_kwargs=std_kws, z_points=collect(1:1e3:60e3))
ylims!(ax, [6e4, 0])
plot_model!(ax, m_test; color=:black, linestyle=:dash, linewidth=2, label="true")
Legend(fig[2, :], ax; orientation=:horizontal)fig # hideThe list of models can then be obtained from chains using, which can then be used to check the fits and perform other diagnostics:
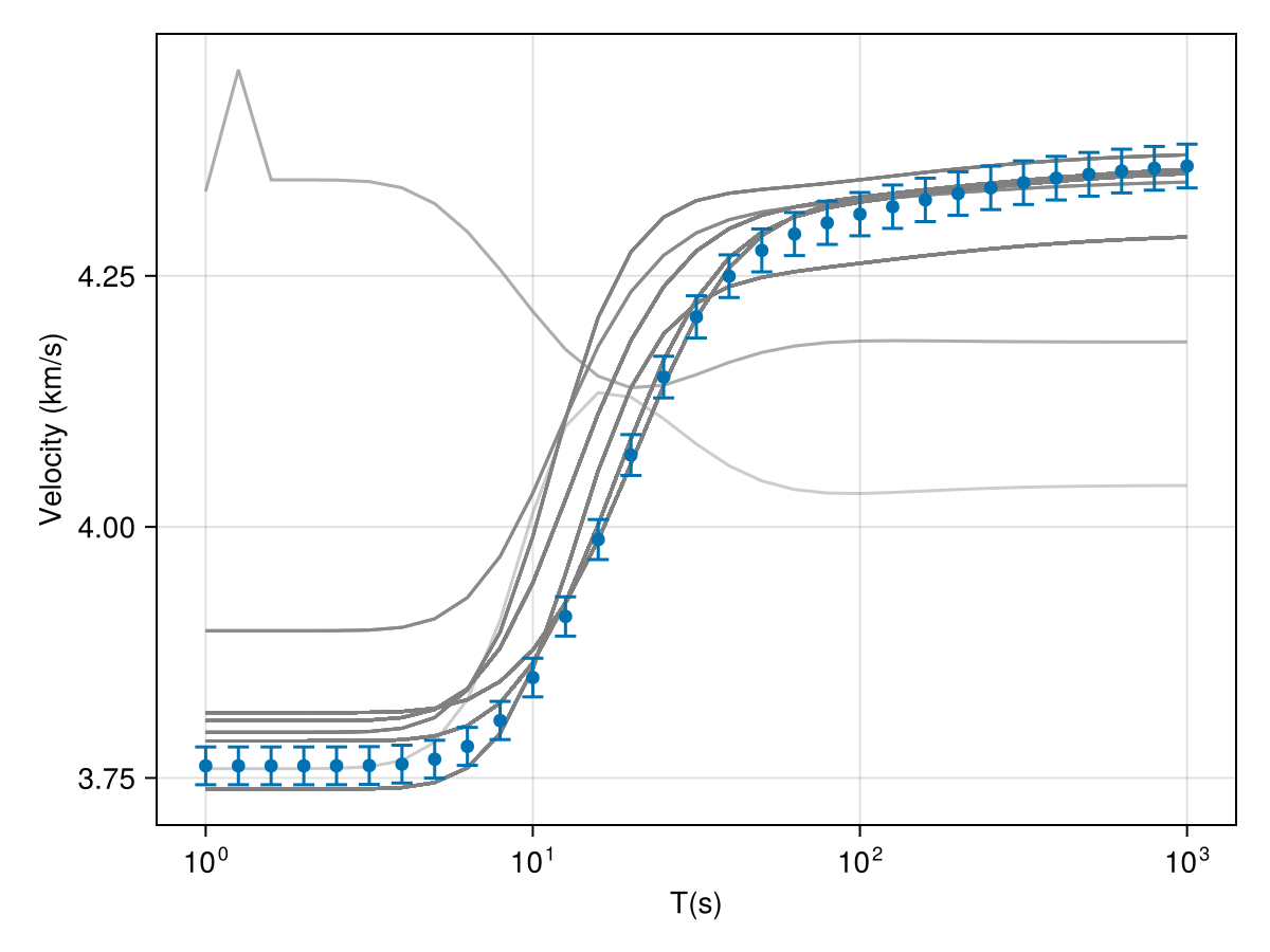
model_list = get_model_list(rw_chain, modelD)Code for this figure
fig = Figure()
ax1 = Axis(fig[1, 1])
resp_post = forward(model_list[1], T);
for i in 1:(length(model_list) > 1000 ? 1000 : length(model_list))
forward!(resp_post, model_list[i], T)
plot_response!([ax1], T, resp_post; alpha=0.4, color=:gray)
end
plot_response!([ax1], T, r_obs; errs=err_resp, plt_type=:errors, whiskerwidth=10)
plot_response!([ax1], T, r_obs; plt_type=:scatter, label="true")