Magnetotellurics (MT)
Model
We assume the following subsurface resistivity distribution with 4 layers:
| Layer # | thickness (m) | |
|---|---|---|
| 1 | 1000 | 500 |
| 2 | 2000 | 1000 |
| 3 | 200 | 10 |
| 4 | 100 |
The MTModel is defined as :
ρ = log10.([500.0, 1000.0, 10.0, 100.0])
h = [1000.0, 2000.0, 200.0]
m = MTModel(ρ, h)1D MT Model
┌───────┬───────┬─────────┬─────────┐
│ Layer │ log-ρ │ h │ z │
│ │ [Ωm] │ [m] │ [m] │
├───────┼───────┼─────────┼─────────┤
│ 1 │ 2.70 │ 1000.00 │ 1000.00 │
│ 2 │ 3.00 │ 2000.00 │ 3000.00 │
│ 3 │ 1.00 │ 200.00 │ 3200.00 │
│ 4 │ 2.00 │ ∞ │ ∞ │
└───────┴───────┴─────────┴─────────┘Code for this figure
fig = Figure()
ax = Axis(fig[1, 1]; xlabel="log ρ (Ωm)", ylabel="depth (m)", backgroundcolor=(
:magenta, 0.05))
plot_model!(ax, m)
Warn
Always use Float64 or Float32 types while defining the vectors for resistivity and thickness. Using Int will throw an InexactError, e.g. : InexactError: Int64(4193.453970907305)
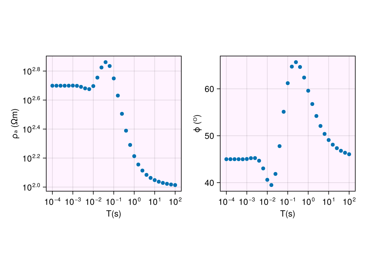
Response
To obtain the responses, that is apparent resistivity ρₐ and phase ϕ, we first need to define the frequencies :
freq = exp10.(-2:0.2:4)
ω = 2π .* freq
T = inv.(freq)31-element Vector{Float64}:
100.0
63.09573444801933
39.810717055349734
25.118864315095795
15.848931924611133
10.0
6.3095734448019325
3.9810717055349727
2.51188643150958
1.5848931924611134
⋮
0.003981071705534973
0.0025118864315095794
0.001584893192461114
0.001
0.000630957344480193
0.0003981071705534973
0.00025118864315095795
0.0001584893192461114
0.0001and then call the forward dispatch and get MTResponse:
resp = forward(m, ω)Code for this figure
fig = Figure() #size = (800, 600))
ax1 = Axis(fig[1, 1]; backgroundcolor=(:magenta, 0.05), aspect=AxisAspect(1))
ax2 = Axis(fig[1, 2]; backgroundcolor=(:magenta, 0.05), aspect=AxisAspect(1))
plot_response!([ax1, ax2], T, resp; plt_type=:scatter)
In-place operations
Mutating forward calls are also supported. This leads to no extra allocations while calculating the forward responses. This also speeds up the performance, though the calculations in the well-optimized forward calls are way more expensive than allocations to get a significant boost here. We now call the in-place variant forward! and provide an MTResponse variable to be overwritten :
forward!(resp, m, ω)We can compare the allocations made in the two calls:
@allocated forward!(resp, m, ω)0@allocated forward(m, ω)640Benchmarks
While the exact runtimes will vary across processors, the runtimes increase linearly with number of layers.
Benchmark code
n_layers = Int.(exp2.(2:1:6))
freq = exp10.(-2:0.2:4)
ω = 2π .* freq
btime_iip = Float64.(zero(n_layers))
btime_oop = Float64.(zero(n_layers))
for i in eachindex(n_layers)
ρ = 2 .* randn(n_layers[i])
h = 100 .* rand(n_layers[i]-1)
m = MTModel(ρ, h)
resp = forward(m, ω)
time_oop = @timed begin
for i in 1:1000
forward(m, ω)
end
end
btime_oop[i] = time_oop.time/1e3
forward!(resp, m, ω)
time_iip = @timed begin
for i in 1:1000
forward!(resp, m, ω)
end
end
btime_iip[i] = time_iip.time/1e3
end
fig = Figure()
ax = Axis(fig[1, 1]; xscale=log2, backgroundcolor=(:magenta, 0.05),
xlabel="no. of layers", ylabel="time (ms)")
lines!(n_layers, btime_oop .* 1e3; label="out-of place forward calls", color=:tomato)
lines!(n_layers, btime_iip .* 1e3; label="in place forward calls",
linestyle=:dash, color=:steelblue3)
Legend(fig[1, 2], ax)┌ Warning: Assignment to `ρ` in soft scope is ambiguous because a global variable by the same name exists: `ρ` will be treated as a new local. Disambiguate by using `local ρ` to suppress this warning or `global ρ` to assign to the existing global variable.
└ @ mt.md:124
┌ Warning: Assignment to `h` in soft scope is ambiguous because a global variable by the same name exists: `h` will be treated as a new local. Disambiguate by using `local h` to suppress this warning or `global h` to assign to the existing global variable.
└ @ mt.md:125
┌ Warning: Assignment to `m` in soft scope is ambiguous because a global variable by the same name exists: `m` will be treated as a new local. Disambiguate by using `local m` to suppress this warning or `global m` to assign to the existing global variable.
└ @ mt.md:126
┌ Warning: Assignment to `resp` in soft scope is ambiguous because a global variable by the same name exists: `resp` will be treated as a new local. Disambiguate by using `local resp` to suppress this warning or `global resp` to assign to the existing global variable.
└ @ mt.md:127
Reproducibility
The above benchmarks were obtained on AMD EPYC 9V74 80-Core Processor